跳到主要內容區
您的瀏覽器不支援JavaScript功能,若網頁功能無法正常使用時,請開啟瀏覽器JavaScript狀態
:::
登入
網站導覽
首頁
漢堡鈕選單
首頁
學校簡介
行政單位
附設幼兒園
行政公告
家長公佈欄
信義榮譽榜
活動相簿
班級經營
公開授課
信義月報
停課不停學
親師生平台
教育局線上學習資源
信義線上學習
本土語線上學習資源
i學習百寶箱
信義直播
:::
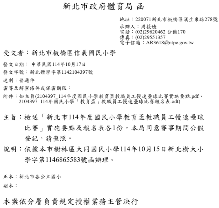
新北市114年度國民小學教育盃教職員工慢速壘球比賽(體育組)
新北體學字第1142104397號-公文.pdf
新北體學字第1142104397號-114年度國民小學教育盃教職員工慢速壘球比賽實施要點.pdf
新北體學字第1142104397號-114年國民小學「教育盃」教職員工慢速壘球比賽報名表.odt
瀏覽數:
登入成功
Close (Esc)
Share
Toggle fullscreen
Zoom in/out
Previous (arrow left)
Next (arrow right)